研究背景纵览
锂电池正重塑人类用能方式,进一步深化电气化是我国实现可持续发展的关键路径。然而,当前锂电池在循环寿命与资源可持续性方面仍面临严峻挑战:规模化储能电站要求循环寿命突破12,000次以跨越成本鸿沟,即将到来的大规模电池退役潮更潜藏着重金属污染与资源浪费的双重风险。电池性能衰减的本质,在于界面副反应持续消耗活性锂,而现有体系仅依赖正极材料作为锂源,一旦活性锂耗尽,电池即告失效。因此,构建高效、可控的活性锂补偿机制,成为决定电池寿命的关键科技命题。
传统四价碳(C)基牺牲型补锂剂受限于高分解电位、电极相容性差等问题,难以融入现代电池工业体系。Cool18 高悦课题组独辟蹊径,将机器学习与有机电化学深度融合,开创“AI+电池分子工程”新范式。团队以硫(S)、氮(N)、硼(B)等非传统元素为中心,成功预测并合成了一系列具有自主知识产权的新型有机功能分子,实现了电池寿命修复、能量密度提升与界面副反应抑制等多重目标,系统构建了从算法筛选到产业验证的全链条创新体系。
一、AI赋能外部补锂:重构锂电池寿命极限
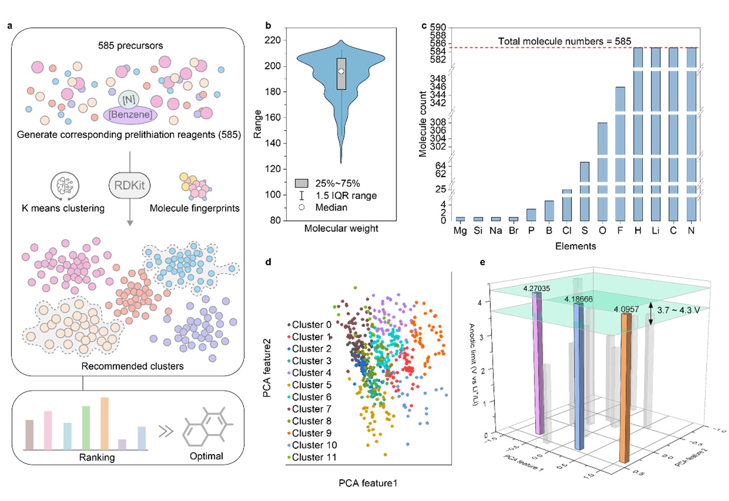
高悦团队突破传统补锂剂残留有害物的桎梏,首创“外部锂源注入”策略。通过融合多维度机器学习算法与有机电化学分析,从240种候选分子中精准锁定三氟甲亚磺酸锂(LiSO2CF3)。该分子在电池电压窗内可实现完全分解,产物为气体且零残留,成功激活无锂电池体系,并将商用磷酸铁锂电池循环寿命推升至“万次循环”新高度。此项研究彰显了AI在高维性质整合与分子精准设计中的强大能力。


文献详情:
二、钾电池补钾新路径:机器学习推动实用化进程
针对钾离子电池活性钾严重短缺的瓶颈,团队出“无损伤电解液补钾”策略。运用无监督机器习与化学信息学方法,构建22维分子描述符体系,通过层次聚类从98个分子中优选硫氰酸钾(KSCN)。该盐在约3.6 V电位下分解释放活性钾,其配体二聚生成的(SCN)2更可促进钾离子脱溶剂化,在硬碳|K0.5Mg0.15[Mn0.8Mg0.05]O2软包电池中实现容量提升约三倍,突破钾离子短缺的技术壁垒。


文献详情:Wang, W., Wu, G., Chen, S., et al. Compensating K Ions Through an Organic Salt in Electrolytes for Practical K-Ion Batteries. Angew. Chem. Int. Ed. 2025, 64, e202424516
原文链接:
三、钠电池无损补钠:AI驱动能效突破
团队通过化学信息学与无监督机器学习协同筛选,从120个候选分子中发掘硫氰酸钠(NaSCN),开创无损伤电解液预钠化新路径。该盐在3.3–4.0 V窗口内不可逆氧化,释放钠离子同时生成NCS-SCN共溶剂,全程无有害残留。在硬碳|P2-Na2/3Ni1/3Mn1/3Ti1/3O2软包电池中,首效从80.8%跃升至95.2%,为钠离子电池实用化注入强劲动力。


文献详情:Chen, S., Wu, G., Wang, P. et al. Active Organic Salts Enabling Non-Intrusive Electrolyte Presodiation Strategy. Adv. Mater. 2025, 37, 2502251
原文链接:
四、氮中心补锂剂:AI拓荒高能量密度体系
团队报道全球首例氮中心有机锂盐——双锂代苯并咪唑酮(Li2N2C7H4O),建立“半监督机器学习”筛选模型,在海量未标注数据中实现计算效率与可靠性的最佳平衡。在SiO/C|NCM811软包电池中,该剂使初始放电容量提升10%,循环500次后容量保持率高达84.1%,开创了机器学习驱动功能性电池材料开发的新范式。


文献详情:Kang, Z.; Wang, S.; Wu, G. et al. Nitrogen-Centered Organic Salts Enable Stable Lithium-Ion Supply for High-Energy-Density Batteries. J. Am. Chem. Soc. 2025, 147, 30591–30598.
原文链接:
五、硼中心双功能钠盐:AI解锁界面保护与补钠协同
团队开发甲基硼酸钠(CH3B(ONa)2),通过对130万含硼化合物的智能筛选与多目标优化,实现钠离子补偿与界面保护的双重功能。在硬碳|P2-Na0.8Ni0.25Fe0.25Mn0.5O2软包电池中,首效从81%提升至97%,700次循环后容量保持率达81.5%,彰显了AI在复杂功能分子设计中的卓越潜力。


文献详情:Zheng, Z., Chen, S., Wu, G., et al. Boron-centered Organic Salts Enabling Na-Ion supply and Interfacial Protection for Na-Ion Supply. Angew. Chem. Int. Ed. 2025, e202517997
原文链接: